近日,Po18 陈慕雁教授团队联合英国伦敦大学玛丽女王学院在棘皮动物神经肽信号系统及功能研究方面取得重要进展,相关研究成果以“Functional characterization of neuropeptides that act as ligands for both calcitonin-type and pigment-dispersing factor-type receptors in a deuterostome”为题,发表于国际著名期刊,中科院一区top期刊eLife。Po18 博士丛潇和刘化晨为本文共同第一作者,Po18 教授陈慕雁和伦敦大学玛丽女王学院Maurice Elphick教授为共同通讯作者。该研究首次揭示了后口动物中CT型神经肽具备同时激活CTR型与PDF型受体的能力,表明这种“双受体信号通路”机制可能是两侧对称动物祖先中保留的古老进化特征。同时,研究也首次在两侧对称动物中发现CT型神经肽具有促进摄食与生长的功能,这一发现为开发刺参养殖新策略提供了重要理论依据。
降钙素(calcitonin, CT)最初在哺乳动物中被鉴定为一种调节血钙的激素,随后被确认为一个包括降钙素基因相关肽、胰淀素、肾上腺髓质素等在内的降钙素神经肽超家族成员。这类肽在脊椎动物中通常通过结合G蛋白偶联受体CTR/CLR激活下游信号通路。而在原口动物中,已鉴定出两种CT相关肽——CT型肽与DH31型肽,DH31型肽在黑腹果蝇(Drosophila melanogaster)中除可激活CTR/CLR型受体外,也可作为色素分散因子受体(PDFR)的有效配体。然而,作为连接后口脊椎动物与原口动物的关键演化桥梁,后口无脊椎动物中CT型神经肽信号系统的研究存在较大空白。
图1. CT型神经肽信号系统的进化起源可以追溯到两侧对称动物的共同祖先
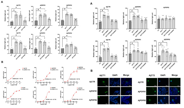
本研究以后口无脊椎动物中具有特殊进化地位的棘皮动物刺参(Apostichopus japonicus)为研究对象,解析了后口无脊椎动物中CT型神经肽信号系统及其生理功能。系统发育分析表明,CT型肽及其受体(CTR/CLR、PDFRs)的进化起源可追溯至两侧对称动物的共同祖先。进一步研究发现,刺参体内两种CT型神经肽AjCT1和AjCT2能够同时作用于CTR/CLR型受体(AjCTR)和两种PDF型受体(AjPDFR1与AjPDFR2),并差异性激活Gαs/cAMP/PKA/ERK1/2和Gαq/Ca²⁺/PKC/ERK1/2两条信号通路。体外药理学实验证实,AjCT1和AjCT2均能作为肌肉松弛剂,其中AjCT2的效果更强,AjCT2引起肠道剂量依赖性的松弛是由AjPDFR2受体所介导的。活体过表达与敲降模型研究发现,AjCT2/AjPDFR2信号通路具有促进刺参摄食与生长的关键生理功能。


图2. AjCT1/AjCT2与受体AjCTR/AjPDFR1/AjPDFR2结合后差异性激活多条下游信号通路

图3.离体功能实验揭示AjCT1和AjCT2肌肉松弛剂功能

图4. 刺参CT肽信号系统促进摄食和生长功能分子机制模型
该成果以Po18 为论文的第一完成单位,合作单位为英国伦敦玛丽女王大学。博士刘化晨作为共同一作入选2024年中国科协青年人才托举工程博士生专项。研究得到了国家自然科学基金和英国生物技术与生物科学研究理事会资助。
文章链接://doi.org/10.7554/eLife.101799


